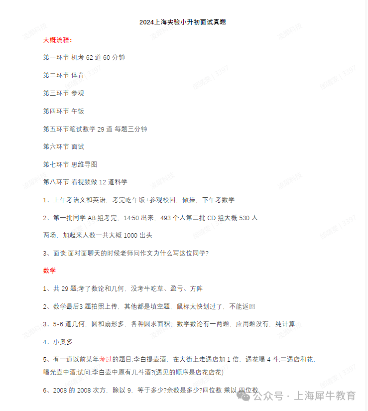
今天给大家分享上海三公学校2024年面试真题,备考可以参考一下。
2024年上外附中小升初面试真题
上外附中考试科目为语文、数学、英语、综合题,考试时长约120分钟。
英语
3、有小语种跟读:
每个小朋友选哪个语言,就会给你哪个语言进行跟读;其中有阿拉伯跟读
4、听力:
大概有20道题以上(有人是10道题),先考听力,是机考
5、有两篇完形填空(有人是考一篇),四选一那个阅读,然后五选三的阅读;6道题
6、阅读理解:
考完听力,再考阅读,都是选择题,共2-3 篇,30 道题
还考了一篇文章蛮长的,难度的话,对原版娃来说比较友好,阅读都不难,相对比较简单,没有小托福难; 有首字母填空,答案一个是rather,一个是top
7、英语和古文,互相翻译
就是给你一个英文的句子,然后给你四句古诗,让你在四句古诗当中挑一句跟这个英语是匹配的
8、组合新单词:还有一道题是给你一个bad,然后从前
面一个单词里面随便拿一个字母加到bad 里面,可以变成另外一个合理的单词,让你填出两个新单词
9、英语选择题也不是很多
10、英语总体来说题目没有小托福的难度(也有同学觉得和小托福难度相当),大概在高考之下的难度,然后单词量大多都没有涉及到高考
11、口语是机器报题,题型有选择题,口头回答,朗读一小段文章,选同义词或不同类型的词,法语跟读
12、面谈的话,还出一些小题目,就像是给你单词,然后每次只能改变一个字母,就像是pot 改成hot,把P改成H,然后呢,现在给你的not,然后要让你经过两次变化,把它改成 B,把G 改成B,然后就变成了boat,然后再把o改成i,就变成了bit,然后再把T改成就变成了 B......
2、发了纸笔,口奥也可以打草稿
3、据说奥数最后两题有点难,整体难度不高
4、13 道题,前面第一部分10 道题17分钟,第二部分3 道题 9 分钟,最后一题,6分钟;基础10道
5、第一道题给了一个数列-2024,2023,1,2022,2021。。。。
后面每一个数都是前面两个数的差,问你2008在这个数列的第几个数?
6、几何问题:(图形计数)在一个3*5的矩形里面,有个小球在第二行第三列的位置,问这个小球所在的矩形(含正方形)一共有几个?
7、有一道几何题是这样--给你一个正方形,上面有五个方块儿,告诉你这个五个长方形的长宽,然后中间围了一个小的空的那个地方,然后让你求小的那个长方形的面积
8、有一道几何题是这样一求阴影部分的面积,给一个梯形,梯形的面积是60,然后左边是二等分,右边是四等分,然后连线完了以后,求阴影部分面积。
9、几何问题:(线段和面积)1个大正方形中有5个长方形,已知部分线段的长度,求中心部分的面积…
10、还有一道题是数论题--数论题是一个3,两个5,三个7四个11,然后问把这些数相乘,两个数相乘,三个数相乘,四个相数相乘,这个最后答案的排列组合有几种?
11、盈亏问题7个小朋友分8个苹果,然后一个数字除以7,结果余1,剩下来大概是多少?然后问你这个数是多少?
10、3,8,13,18,.依次规律,在这列数中,2008是这数列中第几个数?
11、 2024个数的平均数是15,然后拿走两个数,其余 2022个数的平均数还是15问这两个数的和最大是多少?积最大是多少?
12、有这样的题目,考到存活率一一没有直接问概率,
就是问你转基因的这个鱼,在食物短缺、食物充足的时候活下来多少条?
13、还有一题实验题,实验题就是这种分好几个步骤的,根本就是机考
14、数学还有一道题很难理解-就是说 1234分两个组,A1B1 减A2B2,就是A1 减B1的差,再加上A2 减B2 的差,分成这两个组了以后等于这两个和,问你A1B1 加 A2B2的积最大是多少?如果看得懂的话,就像我这样理解;看不懂的就纯属就像看天书一样。
15、探索题有四道,定义一个概念,小朋友根据定义去解题。
16、还出了两道比较坑人的题目,
第一道题目
是说玉米的价格从2001年调查到某个年份,但是呢,玉米价格到那个年份的时候呢,已经到了700元多啦,然后就问你,给你了张图表,写的是玉米价格的波动,然后问你从2001年到2005年的时候呢,这个玉米的价格它是在波荡起伏还是逐渐上升,还是逐渐下降,然后还有其他选项
第二道题目
有个小男孩叫Tom,然后他在上七门课程,这个小男孩上的课程一,法语的教室编号比英语教室编号大,数学教室夹在地理教室和科学教室之间,还有个什么教室,和一个教室是面对面的,7号教室里面那个小朋友在上什么课?
17、求数的最大值

18、甲乙发现了一个神奇的数字,然后甲从一加到这个神奇的数字的和,就等于乙从这个神奇的数字后面一个数字加到20 的和,然后呢,求这个神奇的数字是什么?
19、第二排的两个数字相乘等于360,然后第二排的左边一个数字是下面两个数字相乘就是一个圈,空圈乘以N等于第二排的第一个。然后第二排的第二个是N乘以最后一个数字,然后等于第二排的第二个,然后问这个N有几种可能性?
20、求阴影面积
21、行程问题:(追击问题)甲乙相约去6000米外的游泳馆游泳,出发1000米后甲发现忘拿泳衣,于是掉头回家。为了两人同时到达,甲的速度每小时增加4千米,问原来两人的速度是多少?

23、拓展题涉及极值问题,定义新运算等,举其中一例:
a+b=12, {a²,b²,4ab}的最大值为?
讲北国雪的古诗,里面挖掉一个空,然后让你四选一,挑一个选进去;
有人考了一首没见过的古诗,古诗里面挖了空,让你填诗,把那个诗句填进去
然后再问你这首古诗表达了什么?
2.一篇现代文阅读
《哥哥的妹妹》,小说源自真实的故事。年轻的英雄消防员在一场大火中奋不顾身,最终被无情的火苗吞噬,献出了自己的宝贵生命,作为独生子的年轻消防员的父母亲,为了延续,也为了继承思念逝去的好儿子,人到中年的母亲后来又要了孩子,如此,有了一个女儿的出生…
一篇现代文--爬山看风光什么的,后面呢,还写了不识庐山真面目,只缘身在此山中这句话,然后题目就是这句话,为什么作者要把这句话放在这里?对它有什么意思,然后还有根据文章内容填空之类的。
3.考了一个现代史。
4.语文有英译中,问对应什么名言,古诗问表达什么情感,要求多选,考到了杜甫的九日。

5. 诗词注释:
《咏月诗一首(香菱)》
精华欲掩料应难,影自娟娟魄自寒(1)。
一片砧敲千里白,半轮鸡唱五更残(2)
绿蓑江上秋闻笛,红袖楼头夜倚栏(3)
博得嫦娥应自问,何缘不使永团圆(4)
【注释】
(1)“精华”二句:精华,指月光。影,指月亮的外形(像)。娟娟,姿态美好。魄自寒,意谓月亮骨子里是寒的。
(2)“一片”二句:砧敲,捣衣敲打声,详见第三十八回《咏菊诗十二首·忆菊》注释
综合题
1、考完语文以后再考了综合题,综合题也是机考
综合题是四道题目
第一个盲文是什么:
就是给你介绍一下盲文是什么然后给你说某国有个什么盲文,然后给你两个字母一串盲文然后还有两个字母两个单词,说这串盲文代表是这个意思后面呢,给你一张盲文的图片,然后问这个代表什么字母?然后面又给你一串盲文图片,然后问你,这里面第几张图片代表着盲文什么意思?
第二题是翻译古文:
翻译古文就是给你一串有点像是第一星星运算一样的,给你一串乱七八糟的东西,然后问这个意思是什么?给你了好多串古文,然后告诉你这些古文的意思都是什么,然后问你里面的一个单词,它是代表着什么?然后又让你翻译,就是把一句英文翻译成那种古文
第三题是火山岩:
火山岩就是说,火山喷发的时候它形成的那些岩石也不一样的,然后给你介绍一下,后面说小王子和小玫瑰花在那边捡火山岩,他们捡到了一种火山岩长得有孔,然后问你这是哪种火山岩?有什么特性?
还有一题是必胜策略:
必胜策略是什么?就是说小王子和小玫瑰花他们在那里拿火山岩,然后在火山岩里面,他们商定好一个火山岩,谁拿到这个火山岩谁就赢了,后面问你小玫瑰花设置哪几个火山岩的时候就一定是赢的
(※ 以下内容为参加评估孩子们的现场回忆和有关参考资料)
1. 中国智慧,家国情怀
继去年,英语部分继续采用了古文和英文互译的选择题型:
子曰:“不患人之不己知,患不知人也。”
Confucius remarked, “One should not be concerned not to be understood of men; one should be concerned not to understand men.”
我们不应该担心别人不了解自己,而应该担心自己不了解别人。只有真正了解别人,我们才能建立更好的关系,解决各种矛盾和冲突。参考专家的译文,让我们也一起来体验一下向世界传播中华文化的美妙吧!
杜甫:【九日】(诗词部分建议熟练红宝书,真题和里面练习类似)
在括号中填入对应的节气 → (重阳)
殊方日落玄猿哭的下句 → (旧国霜前白雁来)



