各位同学们IB大考考试即将临近,考前一定要仔细研读各个学科考纲及时归纳考试重难点。以下是各个科目考试时间安排。
IB各个科目大考时间安排






IB考试科目大纲变化
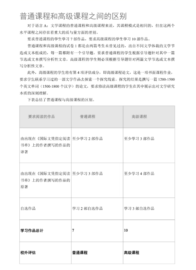
IB语言语言A考纲调整
➝Paper 2评估标准的变化
标准A:知识、理解和解释(标准部分由满分10分改为5分)
标准B:分析和评估保持满分10分不变,但改为分两个不同子类别,每个子类别各分值5分。
B1:文本特征和/或更广泛的作者选择的分析和评估标准
B2:比较分析分值5分,标准C和D保持不变以上变化适用于IB语言A文学+IB语言A语言和文学课程。
这一变动同时适用于IB语言A文学和语言与文学两门课程。
➝文本数量减少
HL课程:文本数量从13篇减少至10篇
SL课程:文本数量从9篇减少至7篇


家长同学们千万不要忽视中文,认为得分很容易,实际上恰恰相反,中文的7分率并不高,因为考评官会因为是你的母语,打分会更加严格,要求也更高,所以,要尽早做完全的准备!
另外,像是Environmental systems and societies、Global politics、Sports, exercise, and health science这三门课程也是全球首考。

此外,ib数学考试时间,也做了相应地的调整,在2025年5月大考之前,数学HL Paper3考试时间一直为60分钟,自2025年5月起,时长正式延长15分钟至75分钟,且这一调整已明确在2026年5月的大考中继续沿用。
各位同学和家长一定要引起重视,提前了解为2026年5月的大考做好充分准备!
IB各个科目重难点汇总
IBDP数学AA考察重点
IBDP数学AA重点内容为函数、向量、微积分以及求证的部分。
微积分部分是大多数IB学生的考试难点。
求证部分是IB数学AA学习难度最大也是最难复习的内容。要十分熟悉所有的求证的格式和模版,尤其是数学归纳法,这部分也是IBDP数学AA很大概率会考到的知识内容,要保证拿到前两部分的分数,第三部分尽可能解答得分。
IBDP物理考察重点
力学: 运动学、牛顿定律、功与能、动量。这是基础,贯穿始终。
热物理: 理想气体模型、热力学第一定律(能量守恒)。
波动: 简谐运动、波的特性、驻波、多普勒效应。
电磁学: 电场与电势、电路分析(尤其是复杂电路)、电磁感应。
原子与核物理: 原子结构、放射性衰变、核反应(质能方程 E=mc²)。
公式推导和单位换算是拿分关键。
IBDP化学考察重点
结构与成键: 化学键类型(离子、共价、金属)及其与物质性质的关系。
反应速率与平衡: 如何影响反应速率、勒夏特列原理(平衡移动)。
酸与碱: 计算(pH, Ka, Kb)、缓冲溶液。
氧化还原: 判断氧化数、配平氧化还原方程式、电解和原电池。
有机化学: 官能团、反应类型(加成、取代、消除等)、反应机理(HL)。
计算贯穿始终,反应方程式的书写与配平是基础。
IBDP生物考察重点
细胞生物学: 细胞结构、细胞膜运输、细胞呼吸、光合作用。
分子生物学: DNA结构、复制、转录、翻译(中心法则)。
遗传学: 孟德尔遗传、基因连锁、基因工程。
生理学: 人体系统(如神经、内分泌、免疫)如何维持体内平衡。
生态与进化: 群落关系、能量流动、自然选择。
精确的术语和图表绘制与解释非常重要,数据分析是Paper 2重点。
总之,熟练掌握数物理和化学公式定理概念,并且能熟练清楚考察哪些知识点。
机构IB课程培训
针对即将大考的同学,机构推出了ib课程辅导,全方位解决疑难问题,主力冲刺名校!
| 班型设置 | 课时 | 班级人数 |
| IB强化班德汇 | 40H | 1对1/3-6人小班课 |
| IB全程班黄浦 | 60H | 1对1/3-6人小班课 |
| IB全程班徐汇 | 60H | 1对1/3-6人小班课 |
| IB同培班黄浦 | 40H | 1对1/3-6人小班课 |
| IB同培班黄浦 | 40H | 1对1/3-6人小班课 |
课程特色
➡紧扣国际学校教学进度
紧扣校内课程内容,以及平时学校期末考,期中考,从细微的考试中帮助学生掌握课程内容。
➡课堂讲解配备课后答疑
课上讲解的知识不管是校内还是校外知识点,但凡是学生不会的,随时可以找老师答疑。
➡为大考统考做准备
补习的目的最终是为大考服务,拿到Offer。老师们会教授大家时间管理以及答题策略,避免“粗心失分”。
授课老师:
机构的老师毕业于斯坦福、剑桥、帝国理工等名校,本身就是国际课程出身,经历了大考,不管是对于课程内容还是大考都非常了解
上课方式:线下面授/线上直播
上课人数:3-6人小班课//1对1面授
上课语言:中英文双语/纯英文
机构总部在上海,虹桥,黄浦,杨浦,越秀,徐汇,浦东设有校区
北京:海淀 国贸 顺义
深圳:福田、蓝山
苏州:工业园区、新区龙湖中心
杭州、合肥、重庆、成都、香港、厦门均有校区
同学们可以就近选择,线上线下均可,欢迎家长们带着孩子们来校区考察也可试听~
