上周六星河湾举办了26年首场春招考试,大家都考的怎么样呢?此次考试难度和题型与往年基本一致,流程也与往年一致。下面就和机构国际教育一起来看看吧~
星河湾26年春招考情回顾
考试概况:
- 8:00-9:20:考英语,先写作文,提交后再考英语阅读+听力考试安排
- 9:30-10:20:开始考数学 50分钟
英语考情
- 先考英文写作,限时25分钟,题目:If you are going to have a formal discussion, would you choose a café or an office (字数要求150字)
- 写作收卷,再发剩余试卷,一篇听力和一篇阅读,题型:单选题
英数考情
25题选择题,国外竞赛难度
面试考情
若外星人采访,你以动植物身份描述你的生活(去年原题)
追问题目:
- 推荐另一个外星人采访对象
- 说服外星人不消灭人类
- 人类能否/有必要和动植物科技交流
- 如何看待美国关税?
星河湾26年下场考试安排
考试时间:暂未公布
考试内容:英语、数学、面试
学费参考:
- 小学、初中:每学期60000元左右
- 高中:每学期75000元左右
- 住宿费:每年约10000元
注:以上费用仅供参考,具体费用以学校公布为准!
活动地点:闵行区金都路2588号上海星河湾双语学校
星河湾怎么样
上海星河湾双语学校(简称:星校 )成立于2012年,是一所专注于提供1-12年级高品质教育的民办双语学校,也是上海21所国际课程试点学校之一。
星校以其高强度的学术氛围在上海教育界广为人知,常被喻为“鸡血学校”。这一称谓的由来,与学生们私下所形容的“三多”特征密切相关:课堂教学内容密集度高,课下作业布置量显著,校园日常管理严格细致。
正因如此,星校备受瞩目,多年来稳稳占据着上海国际教育标杆学校的位置,是很多追求国际TOP名校录取家庭的优先选择。
成立时间:2012年
学校性质:民办双语
招生学段:1-12年级
国籍户籍:不限国籍、沪籍
课程体系:AP课程
是否住宿:寄宿
学校地址:上海市闵行区金都路2688号
截至4月10日前,星校申请美国综合大学的132位学生中有78位收获来自US News美国综合大学排名前三十大学的156份录取。
- US News美综前十+藤校+芝加哥大学总共向15位星校学子发放了23枚录取。
- 美综前三十录取数/美本申请总人数=1.2,也就是人均获得超过1份US News美综前三十的录取。
- 美综前三十录取人数/美本申请总人数=0.6,也就是有60%的美本申请者获得了至少一枚US News美综前三十的录取。

图源:上海星河湾双语学校公众号
综上所述,总计超过98%的学生录取了美国排名前三十或同等学校。
在英国方向的申请上,除六枚牛剑为无条件录取以外,英本申请的82名学生中有51名同学共收获了78枚G5院校的录取(数据持续更新中),其中包括16枚帝国理工学院录取,51枚伦敦大学学院的录取和5枚伦敦政治经济学院的录取,而这些录取绝大多数也是无条件录取。
- G5录取数/英本申请总人数=0.95
- G5录取人数/英本申请总人数=0.65
这两个数据显示了AP课程在申请英国方向上同样具备强劲的实力,至于同样广受留
学生喜爱的爱丁堡大学、伦敦国王学院、曼彻斯特大学等的录取更是不胜枚举。
香港方面申请,今年尽管学生申报比例还不太高,但人数已经明显增加。星校申请者获得了包括12枚香港大学和17枚香港科技大学等在内的名校的录取。而在香港科技大学的录取中,超过一半的录取为全额奖学金录取。
在其他国家与地区顶尖大学的申请中,星校也取得不俗的成绩。
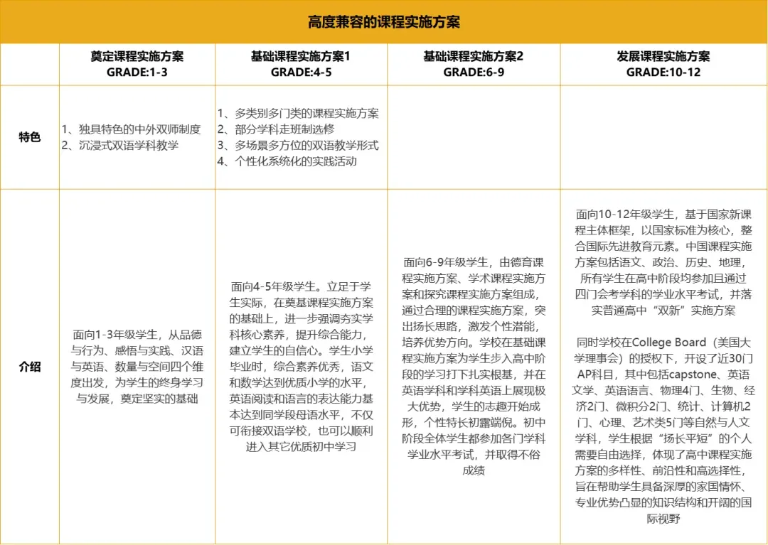
星河湾课程体系
小学至初中(1-9年级)
1、义务教育+双语课程
星校小学初中阶段,在完成国家义务教育课程基础上,添加了数学、科学、物理、化学、生物等多种双语课程。英文教材占比超70%。其中部分教材和上中国际共享。
2、班型设置
星校在小学低年级的阶段推行包班制,中外教师联合管理;每个班级还配有专科教师,负责学生在音乐、体育、美术等科目的专项教学。4年级以上,星校各年级实行分层和走班制,根据MAP测试成绩分设S班(基础)、S+班(提高)、H班(高阶),英语水平要求尤为严格。
高中阶段(10-12年级):
星校的高中阶段,学生的课程全面转向“美高+AP”模式。教材均采用美国主流高中的同款教材。同时,星校还开设了超过20门AP课程供学生选择。学生可以根据自己升学的需求进行选择和规划。

值得一提的是,星校高中部还开设了AP Capstone课程,这是College Board(美国大学理事会)开发的研究性项目,是为了满足更多学生有更广泛的学术兴趣的需求,同时让学生也能学到必要的研究技能,属于AP学科的最高阶段。
参与此课程的学生要在老师带领下完成相当于大学水平的科研论文写作。目前能够开设AP Capstone课程的学校,在全球范围内屈指可数。
星河湾校园环境






